成都新增本土确诊病例4例(成都新增本土病例5例)
今日青羊区疫情封了几个小区
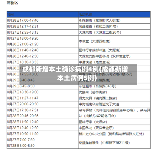
没有封。经成都市疫情防控查询了解到,截止10月13日 ,成都市新增本土确诊病例4例,新增本土无症状感染者6例 。其中新增高风险地区是锦江区(1个)、武侯区(1个) 、龙泉驿区(2个)、新都区(1个)、双流区(2个),中风险地区是龙泉驿区(3个) 、双流区(2个) ,青羊区是低风险地区并没有疫情和封控小区。

和平小区。通过查询百度地图显示:截止2022年10月4日,经核实成都市青羊区最后一个新冠疫情确诊病例清零的小区是和平小区,也是最后一个解封的小区 ,共有500户居民 。
青羊区低风险区调整:自2022年11月16日起,青羊区光华街道铸信境界小区3栋(贝森路323号)调整为低风险区。全域解除风险区:解除后青羊区内无高风险区,全区低风险区同步解除 ,将实施常态化疫情防控工作。
人员流动:对于居住在上述两个地区的居民而言,随着管控措施的解除,他们现在可以自由流动,不再受到疫情防控期间的限制 。具体细节:青羊区情况:在青羊区光华街道优品道曦岸 ,封闭前曾有去附近装修的工人和家访的老师,因疫情防控措施升级而被“滞留”在小区内。
不是最后一个解封的小区。9月15日即今天中午12点解除“原则居家 ” 。昨日晚间,成都疫情防控指挥部发布2022年第11号通告 ,正式公布了这一激动人心的消息。虽然还没有完全实现全域全面解封,一些区域的街道还在“原则居家”,一批中高风险区还在严格封控管理。
成都昨日新增4例境外输入确诊病例、1例无症状感染者!
月27日 ,成都市新增境外输入新冠肺炎确诊病例4例(其中2例系既往无症状感染者订正),新增境外输入无症状感染者1例,新增出院1人。 具体情况如下:新增境外输入确诊病例4例患者1:陈某 ,男,33岁,四川西昌人 。2019年12月前往菲律宾工作。2020年8月21日在当地接受新冠病毒核酸检测 ,结果为阴性。
四川昨日(8月27日)新增境外输入“4+1”,即新增新型冠状病毒肺炎确诊病例4例(均为境外输入),新增无症状感染者1例(境外输入) 。具体信息如下:新增确诊病例情况:1例为8月22日自伊拉克乘机经卡塔尔转机,8月23日抵达成都 ,8月27日确诊。
月6日,成都市新增4例境外输入新冠肺炎确诊病例和1例境外输入无症状感染者,新增出院5人。 具体情况如下:新增境外输入确诊病例4人 患者1:男 ,50岁,中国籍 。从阿尔及利亚乘AH3060次航班于11月5日抵蓉。入境后即被集中隔离。
月24日0-24时,四川新增境外输入确诊病例4例 、无症状感染者2例 ,具体情况如下:新增确诊病例 均为境外输入,于8月23日自巴格达乘机经多哈抵达成都,8月24日确诊 。当日新增治愈出院病例4例 ,无新增疑似病例和死亡病例。

国家卫健委:新增本土“1173+15239”
月4日0—24时,国家卫健委通报新增本土确诊病例1173例,新增本土无症状感染者15239例。具体分布如下:本土确诊病例分布吉林792例 ,其中长春市604例、吉林市175例、白城市10例 、白山市2例、四平市1例 。
月4日0—24时,31个省(自治区、直辖市)和新疆生产建设兵团报告新增本土确诊病例1173例,新增本土无症状感染者15239例。 具体情况如下:新增本土确诊病例情况总体情况:新增本土确诊病例1173例,分布在全国多个省份。
中新社北京4月5日电 综合消息:中国国家卫健委5日通报 ,4日中国内地新增确诊病例1235例,其中境外输入62例,本土1173例。新增无症状感染者15355例 ,其中境外输入116例,本土15239例 。截至4日24时,中国内地现有确诊25060例 ,累计死亡4638例,累计报告确诊病例157378例。