小车多久年检一次(6年后车辆年检几年一次)
15年以上小车多久年检一次
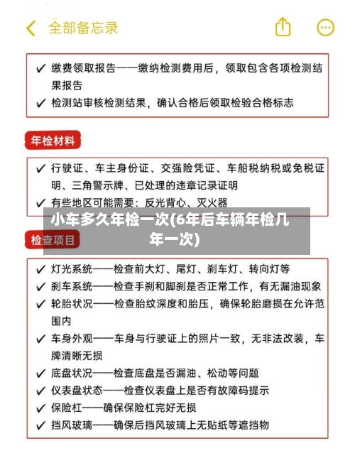
小车满15年后的年检频率需根据车辆类型和最新政策判断 ,非营运小微客车近来(2025年)执行每6个月一次年检(一年两次),但部分地区或政策调整需以当地规定为准 。

根据2022年10月1日起实施的规定,非营运小微型载客汽车(9座含9座以下 ,面包车除外)和摩托车,在注册登记满15年后,每年年检1次(原规定为每半年1次)。所以如果是这类小车,满15年后一年只需检1次。
年以上小车的年检时间根据车辆类型而定 ,非营运小微型载客汽车(9座及以下,面包车除外)每年年检一次;营运载客汽车、载货汽车或大型/中型非营运载客汽车每6个月年检一次 。
根据2025年最新车辆年检政策,9座及9座以下(面包车除外)的非营运小微型载客汽车满15年后 ,每年需要进行两次年检,也就是每6个月进行一次上线检验。车辆年检目的在于及时消除安全隐患,督促车主加强汽车维护保养 ,减少交通事故。
小车6年后年检多久一次
〖壹〗 、根据2025年最新政策,非营运小型私家车在6年免检期结束后,6至10年期间每两年需上线检测一次(即第6年、第8年、第10年) ,10年以上至15年每年一审,15年以上每半年一审。核心年检周期规定 6年以内:非营运小型私家车(6座及以下)享受免检政策,每两年申领一次年检标志 ,无需上线检测(需确保无重大交通事故) 。
〖贰〗 、小轿车6年年检以后,车龄在6到10年之间时,需在第6年和第10年进行上线检验;车龄超过10年但未满15年时,每年检验1次;车龄超过15年时 ,每年检验1次。根据现行规定,非营运小微型载客汽车(9座及以下,不含面包车)的检验周期已优化调整。
〖叁〗、小车6年后每年检一次 。具体来说:6年内免检政策:非运营轿车(包括非营运轿车、非营运小型和微型载客汽车)在6年内免予上线检测 ,但需注意每2年需向交通管理部门申请检验标志,否则算作脱审。7座及以上的SUV、MPV不享受此政策。6年后年检频率:注册登记超过6年的车辆,需实行每年一检的政策 。

小车多久年检一次
〖壹〗 、普通家庭轿车6年以内免检验;超过6年的 ,每年检验1次;超过15年的,每6个月检验1次。年检可通过“交管12123”APP预约办理,具体流程如下:年检周期规定6年以内:符合条件的普通家庭轿车可享受免上线检测政策 ,但需每2年通过“交管12123 ”APP申领检验合格标志。
〖贰〗、年以上小车的年检时间根据车辆类型而定,非营运小微型载客汽车(9座及以下,面包车除外)每年年检一次;营运载客汽车、载货汽车或大型/中型非营运载客汽车每6个月年检一次 。
〖叁〗 、根据最新的规定 ,小型、微型非营运载客汽车6年内,每2年检测一次,超过6年每年检一次,超过15年的 ,每6个月检验1次。年审和年检多久一次 不同类型的车辆,年检时间规定也是不同的: 非营运的小轿车等车辆:新车6年内免检,此后每年年检一次 ,具体时间可借鉴行驶证上登记的月份。
私家车年审多久审一次(小车几年免检,第几年上检测台)
〖壹〗、超过15年的,每6个月年检一次 。其中,家用小轿车在6年内每隔两年进行一次年检 ,即前6年免上检测台,但需依法进行年检,第7年开始需要上检测台。如果是7座以下的车辆 ,且没出过重大安全事故,6年以内也免上检测台。营运载客汽车:5年内每年进行一次年检,超过5年的 ,每6个月进行一次年检。
〖贰〗 、小车6年内免检(每两年申领一次检验标志),第6年开始需每年年审,第7年上检测台 。以下是详细解释:小车免检政策 6年内免检:对于7座以下的私家车(不含面包车),在车辆购买后的前6年内 ,可以享受免上线年审的政策。这意味着车主无需将车辆开到检测站进行各项性能检测。
〖叁〗、根据《道路交通安全法实施条例》的规定,私家车在最初的六年内每两年需进行一次年检 。而对于七座以上的汽车,则需要在第七年开始上检测台进行检验。值得注意的是 ,即使是属于六年免检的车辆,车主也需要申领检验标志。
小车多久年检一次和怎么审?
普通家庭轿车6年以内免检验;超过6年的,每年检验1次;超过15年的 ,每6个月检验1次 。年检可通过“交管12123”APP预约办理,具体流程如下:年检周期规定6年以内:符合条件的普通家庭轿车可享受免上线检测政策,但需每2年通过“交管12123”APP申领检验合格标志。
超过15年的 ,每6个月年检一次。其中,家用小轿车在6年内每隔两年进行一次年检,即前6年免上检测台 ,但需依法进行年检,第7年开始需要上检测台 。如果是7座以下的车辆,且没出过重大安全事故,6年以内也免上检测台。
小车的年审时间规定如下:小型、微型非营运载客汽车:6年以内每2年检验1次;超过6年的 ,每年检验1次;超过15年的,每6个月检验1次。需要注意的是,2014年9月1日起 ,北京落实相关政策,试行非营运轿车6年内免检政策,在2010年9月以后注册登记的符合条件的私家车可以享受该免检政策 。