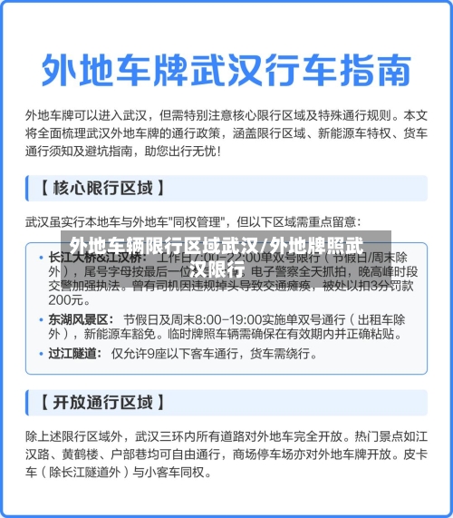
外地车辆限行区域武汉/外地牌照武汉限行
武汉限号外地车能开吗
综上所述,外地车在武汉是可以开的 ,但需特别注意长江大桥、江汉一桥和二桥的限行规定,以避免违规行为带来的不必要的麻烦。

外地车辆在武汉限号期间,在大部分区域是可以正常行驶的,但受限于长江大桥 、江汉一桥和二桥的单双号限行规定 。限行区域:长江大桥、江汉一桥和二桥是外地车辆限行的主要区域。限行规则:外地车辆需按照车牌号码的单双号 ,选取在非受限日期进入这些桥梁。例如,单号车牌在单日可通行,双号车牌在双日可通行。

外地车辆在武汉行驶 ,主要受限于长江大桥、江汉一桥和二桥的单双号限行规定 。这意味着,外地车辆需要按照单号或双号的车牌号码,选取在非受限日期进入这些桥梁。武汉对本地和外地车辆的限行规则基于特定的限行区域 ,即长江大桥、江汉二桥 、江汉一桥。

武汉车辆限号 。武汉车辆限行规则具体如下:长江大桥和江汉桥限行规则:对于本地车和外地车(新能源车除外),每天7时至22时,中型(含)以下载客汽车按车牌尾号分单双日通行(法定节假日、休息日除外)。车牌尾号为英文字母的 ,按字母前最后一位阿拉伯数字对应日期的通行管理措施通行。
外地车在武汉大部分区域是可以正常行驶的,但在武汉长江大桥、江汉一桥和二桥需遵循单双号限行规则 。以下是具体说明:限行区域:武汉长江大桥 、江汉一桥和二桥实行单双号限行。这意味着在这些桥梁上,外地车辆需要根据车牌号的尾数来判断当天是否能通行。
外地车牌在武汉限不限行
〖壹〗、外地车牌在武汉限行 ,不同类型车辆限行情况不同:中型(含)以下载客汽车:武汉长江大桥、江汉桥不限外地车,但分单双号限行 。每天7时至22时,按车牌尾号分单双日通行,出租车不受单双日限制。
〖贰〗 、武汉对外地车限行。具体的限行规则如下:载客汽车限行规则:长江大桥、江汉桥限行:在工作日的07:00-22:00 ,外地车牌的载客汽车(新能源车除外)在长江大桥、江汉桥实行单双号限行 。即日期为单数时,车牌尾号为双号的车辆限行;日期为双数时,车牌尾号为单号的车辆限行。
〖叁〗 、武汉市区对外地车牌有限行措施。具体限行规定如下:限行时间和区域:时间:星期一到星期五(节假日除外) ,每天限行一天,限行时间为早上7:00至晚上20:00。区域:武汉市三环线(含)以内区域 。限行规则:按照车牌尾号限行,车牌尾号为英文字母的 ,以字母前一位阿拉伯数字为准进行限行。
〖肆〗、限行。根据武汉本地宝显示,2024年武汉外地车牌限行规定如下:长江大桥、江汉桥单双号限行:每天7时至22时,中型(含)以下载客汽车(新能源车除外)按车牌尾号分单双日通行(法定节假日 、休息日除外) ,车牌尾号为英文字母的,按字母前最后一位阿拉伯数字对应日期的通行管理措施通行 。
〖伍〗、在武汉的其他道路上,外地车并没有特别的限行规定 ,但需遵守当地的交通法规和道路通行规则。根据《道路交通安全法》的规定,机动车、非机动车、行人应实行分道通行,确保道路交通的顺畅和安全。注意事项 外地车驾驶员在前往武汉时,应提前了解限行规定 ,避免因不了解规则而违规通行 。
〖陆〗 、长江大桥特定时段不限行:晚上22点后至早上7点前,长江大桥不限号通行。禁止通行车辆:长江大桥全天禁止货车、大客车、摩托车 、电动自行车通行(电动自行车可通行江汉桥辅桥)。总结 自驾去武汉时,需注意车辆限行规定 ,特别是外地车辆,在长江大桥和江汉桥等桥梁上需按照单双号限行规则通行 。

武汉东湖磨山景区外地车辆限行吗?
〖壹〗、武汉东湖磨山景区外地车辆在特定时间段和路段限行。具体限行规则如下:2025年国庆假期限行措施2025年国庆假期(10月1日-8日)每天8时至19时,东湖景区部分道路对7座及以下客车实行单双号限行政策。
〖贰〗、武汉东湖风景区车辆存在限行情况 ,具体如下:常态化限行全年双休日及法定节假日的8:00 - 19:00,对7座及以下载客汽车(含新能源和外地车牌)实行单双号限行 。单日车牌尾号为9的车辆通行,双日车牌尾号为0 、8的车辆通行 ,出租车不受此限制。
〖叁〗、东湖磨山景区可以开车进去,但车辆需停在景区周边的停车场。具体来说:停车场地:磨山景区周边设有多个停车场,包括梅园东公共停车场、樱花园公共停车场 、植物园停车场以及访梅路临时停车场等 ,总泊位数达到3180个,可以满足大量游客的停车需求。
〖肆〗、限行模式单双号限行交通管制 。限行时间2022年3月12日-6月30日,公休日(周周日)及国家法定节假日(清明节、“五一 ”劳动节 、端午节)的早上9点-下午17点。
〖伍〗、一)8:00至17:00,武昌路(民主路至黄鹤楼东路)、武珞路(首义路至武昌路)禁止机动车通行(公交车、出租车 、网约车和已预约黄鹤楼景区停车场的车辆除外)。