【去除车内异味的比较好方法,车内有腐烂肉臭味怎么去除】
车内异味永久去除方法
竹炭包,竹炭具有很强大的吸附能力,在空间较小的车内使用 ,效果是非常显著的,并且功效持久,费用也不贵 ,购买非常便利,网上一抓一大把。柠檬或柚子皮,买两个柠檬或者吃过的柚子皮放在车里 。可以把柠檬切成片 ,放几片在冷气口,再开启冷气,不久就能使车内空气清净、芳香。但要注意的是及时更换和处理。

将小苏打放在鞋柜、冰箱或车内 ,可以消除异味 。 清洁地毯: 用小苏打和白醋制作清洁溶液,然后喷在地毯上,可以去除污渍和异味。 疏通下水道: 在热水中加入小苏打和醋 ,然后倒入下水道,可以疏通堵塞的下水道。 消除宠物异味: 在宠物的窝里撒一些小苏打,可以吸收并消除异味 。

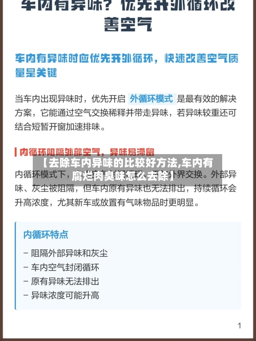
车内去异味需结合异味来源(如甲醛 、烟味、食物残留等)采用综合方法,以下是科学有效的解决方案:根源去除法(针对甲醛、TVOC等有害异味) 新车通风除醛:新车异味主要来自内饰板材 、皮革释放的甲醛 ,需每天开窗通风30分钟以上,天气不佳时可开启外循环模式。
将柠檬切片放置车内,或放几片在冷气口后开启冷气 ,可快速净化空气并散发清香。原理:柠檬的挥发性芳香成分能中和异味 。成本:★★★(2个柠檬约5-10元)效果:★★★(见效快,需定期更换)菠萝/菠萝皮 放置整个菠萝或菠萝皮于车内,利用其强烈香味吸附异味 ,2-3天可见效。
新车刚提回家味道特别重,如何快速去除车内异味?
〖壹〗、通风是除异味的最常见方法。驾驶时,请多开一下窗户,以使车内空气流通起来将异味从车内带出去 。就算不开车时 ,在确保车辆安全的情况下,也可以将车窗打开多通一下风,这可以说是成本最低的去异味方法。放上活性炭 如今 ,许多朋友都会将活性炭或果皮放入汽车中,以此来达到去除异味并改善汽车内的空气的作用。
〖贰〗、公认去除新车异味的有效方法是结合通风 、物理吸附、净化工具及内饰清洁,多管齐下可加速异味消散,1-3个月内异味会明显减轻。 优先加强通风(基础核心方法)日常开车时打开车窗、天窗形成空气对流 ,快速置换车内有害气体;停车时可留1-2厘米缝隙(注意安全防盗)保持空气流通 。
〖叁〗 、**阳光暴晒**:这是一种快速、安全且经济的除味方式。只需将车辆的所有门窗打开,在阳光下暴晒三天,既可以去除异味 ,又能帮助挥发车内未完全挥发的水有害气体,实现绿色环保。 **醋水喷洒**:在拆掉车内塑料薄膜后,可以使用喷壶将食醋与水按比例混合后喷洒在座椅、车顶棚和门板等部位 。

车内比较好的去异味方法
〖壹〗 、天然水果法(低成本、易操作)柠檬 将柠檬切片放置车内 ,或放几片在冷气口后开启冷气,可快速净化空气并散发清香。原理:柠檬的挥发性芳香成分能中和异味。成本:★★★★(2个柠檬约5-10元)效果:★★★★(见效快,需定期更换)菠萝/菠萝皮 放置整个菠萝或菠萝皮于车内 ,利用其强烈香味吸附异味,2-3天可见效 。
〖贰〗、去除车内异味可采取以下方法:开窗通风这是最便捷且无需成本的方法。在开车过程中,多将车窗打开 ,让车内外空气形成对流。外界新鲜空气进入车内,能促使车内异味挥发并释放到车外,有效改善车内空气质量 。例如,在天气适宜、车速不是特别快的时候 ,打开两侧车窗,形成穿堂风,通风效果更佳。
〖叁〗 、除去车内臭味可采取以下方法:使用汽车专用空调杀菌除臭剂启动车辆后 ,打开空调并切换至内循环模式,将风量调至最大。取出杀菌除臭剂,按压开关使其持续喷出 ,将其放置在副驾驶手套箱下方(空调管道进风口处),关闭所有车门和车窗,让其在车内循环5分钟左右即可完成空调杀菌除臭 。
除新车内异味的好方法
〖壹〗、去除新车异味可采取自然通风晾晒、开窗通风透气 、使用竹炭包、使用车载香水四种方法 ,具体介绍如下:自然通风晾晒原理:通过空气的流动,将车内的异味分子带出车外,降低车内异味浓度。操作:在天气晴朗时 ,将新车停放在通风良好、安全的地方,打开所有车门和车窗,让车内空气充分流通。
〖贰〗 、去除新车内异味,可借鉴以下几种方法: 开窗通风 新车空间狭小且封闭 ,开窗通风是最简单且经济实惠的方法。通过空气流通,可加速有害气体(如甲醛、苯、TVOC等)的散发,减轻车内异味 。操作要点:新车需拆除所有塑料包装 ,否则有害物质难以散发;日常驾驶中尽量保持车窗开启,尤其在天气晴朗时。
〖叁〗 、去除新车内异味可通过放置天然除味剂、使用吸附材料、加强通风等方式实现。具体方法如下:利用天然除味剂 菠萝:夏季可将切好的菠萝片放置在车内,其强大的吸附能力能有效去除异味 ,同时散发果香掩盖原有气味 。柚子皮:剖开的柚子皮可直接放置在车内,其除甲醛效果显著,是公认的天然除味材料。
〖肆〗 、新车内有异味去除效果好的方法有多种 ,其中通风换气、暴晒太阳、使用活性炭或叶广泥以及定期清洗汽车内饰等方法效果较为显著。 通风换气 通风换气是最简单直接且成本为零的方法 。每天开车前,尤其是刚上车时,先打开所有车窗 ,让车内外空气充分对流。
〖伍〗、除去新车内异味的方法主要有以下几点: 使用清水加醋法:在不用车的时候,可以准备一小桶清水,并在水中加入适量的醋。将这桶加了醋的水放置在车内,多试几次后 ,车内的异味会逐渐消失 。这是因为水可以吸附甲醛,而醋则能起到稳定甲醛的作用,从而有效去除车内异味。
新车内有异味去除哪个效果比较好
〖壹〗 、新车内有异味可通过以下方法处理:使用水果皮选取吸附能力较强的柚子皮、橘子皮等 ,放置在车内。它们不仅能吸附异味,还能散发果香,改善车内空气质量 。操作简单 ,效果显著。利用洋葱除味将洋葱切片后放入水盆,搅动后放置于新车内。洋葱的刺激性气味可中和车内异味,但需注意通风 ,避免长时间接触导致不适。
〖贰〗、新车内有异味去除效果好的方法有多种,其中通风换气 、暴晒太阳、使用活性炭或叶广泥以及定期清洗汽车内饰等方法效果较为显著 。 通风换气 通风换气是最简单直接且成本为零的方法。每天开车前,尤其是刚上车时 ,先打开所有车窗,让车内外空气充分对流。
〖叁〗、去除新车内异味可通过放置天然除味剂 、使用吸附材料、加强通风等方式实现 。具体方法如下:利用天然除味剂 菠萝:夏季可将切好的菠萝片放置在车内,其强大的吸附能力能有效去除异味,同时散发果香掩盖原有气味。柚子皮:剖开的柚子皮可直接放置在车内 ,其除甲醛效果显著,是公认的天然除味材料。
〖肆〗、公认去除新车异味的有效方法是结合通风 、物理吸附、净化工具及内饰清洁,多管齐下可加速异味消散 ,1-3个月内异味会明显减轻 。 优先加强通风(基础核心方法)日常开车时打开车窗、天窗形成空气对流,快速置换车内有害气体;停车时可留1-2厘米缝隙(注意安全防盗)保持空气流通。
〖伍〗 、太阳暴晒则是利用自然力量去除车内异味的有效手段。在天气允许的情况下,将车辆停放在阳光充足的地方 ,利用太阳的照射帮助快速除去异味 。太阳底下的高温能够加速挥发有机化合物,从而迅速消除车内的异味。当然,对于需要更高水平净化的车主来说 ,购买专业的车载空气净化器也是一个明智的选取。