【辽宁4市病例轨迹通报!,辽宁病例行程轨迹汇总】
关于上海返汴经停大广高速扶沟服务区1名阳性病例活动轨迹的通报
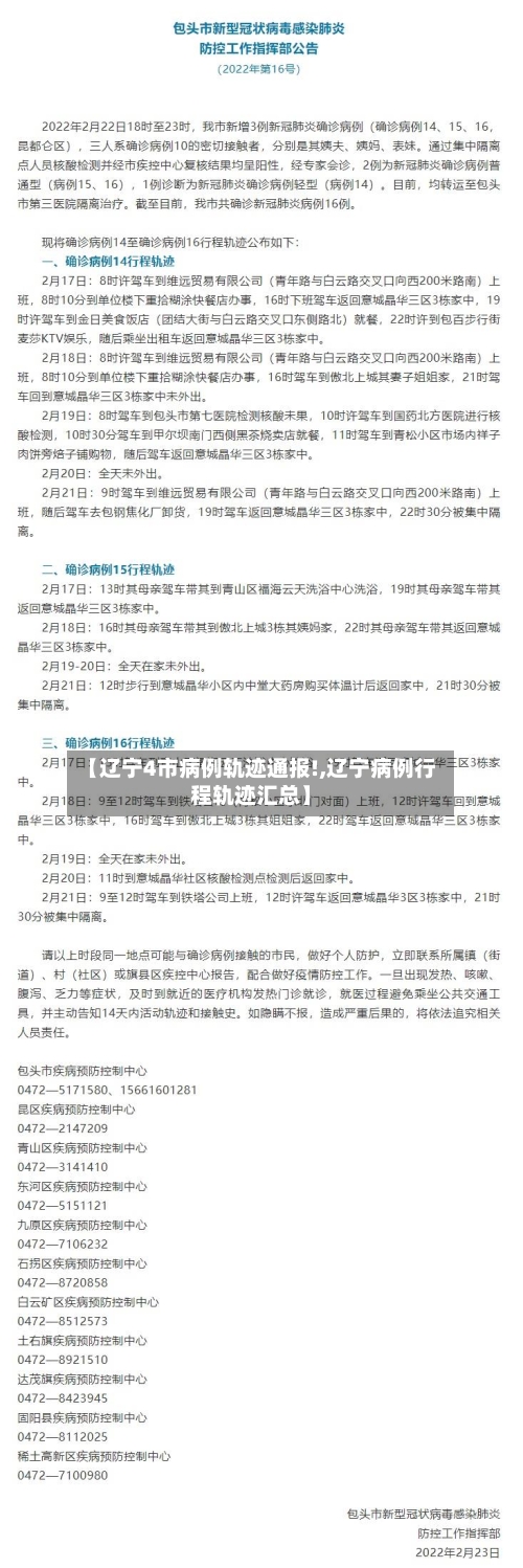
〖壹〗、022年5月1日,扶沟县疫情防控指挥部通报1名上海返汴经停大广高速扶沟服务区的新冠肺炎无症状感染者活动轨迹,具体情况如下:病例基本情况4月30日9时左右 ,该病例与其他3名同乘人员(均为开封市祥符区仇楼镇马庄村人)在上海浦东新区核酸检测点进行核酸检测,结果未出。当日20时左右,4人自驾车辆从上海浦东新区出发返回开封市 。

辽宁营口5月15日新增3例本土病例,鲅鱼圈区小学初中封校停课
〖壹〗 、月15日辽宁营口新增3例本土病例 ,鲅鱼圈区针对不同学段采取分类管理措施,包括各级民办培训学校及幼儿园停课、中小学封校停课并开展线上教学、高中阶段分年级实施线上或封闭管理,同时要求师生居家期间做好防护。

〖贰〗 、结合鲅鱼圈区实际 ,营口鲅鱼圈区初中小学一律实行封校停课管理,沈阳这次的疫情比较严重,已经有多人受到感染 ,如果任由这种趋势继续发展下去的话,将会造成更大面积的传染,当地的主要责任人也因此受到了处分。

〖叁〗、个省和新疆生产建设兵团共报告新确诊病例18例 。其中输入性病例14例 ,广东5例,云南3例,上海2例,内蒙古1例 ,河南1例,四川1例,陕西1例 ,本地病例4例,均在辽宁。时隔124天,辽宁省再次报告新发局部牙冠感染病例。短短三天时间 ,营口、沈阳出现疫情 。
〖肆〗 、病例遍布在云南和大连。对于大连的人民来说,这4例确诊给他们的生活带来了不小的影响,原本以为是没有的 ,结果后来一下子多了4个。有两名是某区的小学学生 。11月9号作为密切接触者,被转运至集中隔离场所隔离,之间例行核酸检测结果为阴性12 1月22号核酸检测结果为阳性。
〖伍〗、教育局根据疫情防控情况宣布解封。经过近期严格疫情防控 ,山东疫情形势总体是可控的梳理发现,山东疫情从3月19日开始,本土确诊病例和无症状感染者正逐渐下降,按照当前疫情形势 ,山东疫情相信很快就能实现社会面动态清零 。

最新通报!广深佛这3例确诊病例,具体轨迹涉及这些街区…
月7日0-24时,广深佛三地新增3例确诊病例,其中广州1例为境外输入关联病例 ,深圳1例为美国输入病例,佛山1例为尼日利亚输入病例。 以下是具体轨迹及活动街区信息:广州新增病例类型:境外输入关联病例(主动排查发现)。
锦州疫情今天最新消息哪里封了
锦州市主城区全域实行静态管理。辽宁锦州市新冠肺炎疫情防控指挥部发布消息:2022年10月28日,锦州市进行了一轮全员核酸检测 ,发现6人结果异常,经连夜复核确诊为阳性 。这6例病例均与太和区一家海鲜批发点(也是一家冷库)相关。
出现疫情。锦州状元城封了的原因是出现疫情,并且是出现新冠病例 。锦州 ,是辽宁省下辖市,国务院批复确定的中国辽宁省西部地区的中心城市,辽宁省重要的工业、港口城市。
锦州疫情已经解封了。通过查询相关公开信息显示截止于2022年11月14日锦州市计划11月6日凌晨 ,对10月30日以来无阳性感染人员,无密切接触者,历次核酸检测比例符合要求,静默管理工作到位的社区解除静默管理 。
通过查询相关资料显示 ,锦州疫情4人居住地分别在黑山 、锦州古塔区和义县。锦州四例病人,两位是黑山的夫妻俩,一位是锦州古塔区的 ,一位是义县的。
太和区 。锦州市位于辽宁省的西南部。通过查询锦州市疫情防控中心可知,锦州市太和区截止2022年9月15日新增一名阳性新冠人员。随即闭环转运至定点医院隔离治疗,进行实施封控化管理 。
解封了。黑山县位于辽宁西部 ,隶属辽宁省锦州市,截止于2022年10月13日,通过查询我国疫情防控显示 ,黑山县属于我国低风险地区,已经接触封控了。但为保证该地区的群众安全,便每天进行核酸检测 ,该地区还需要进行核酸检测,同时生活中一定要注意做好个人防护措施,少去人员密集的地方。
辽宁一职校3天报告177名感染者
〖壹〗、辽宁农业职业技术学院3天报告177名感染者的感染途径近来仍在流调中,尚未明确具体传播链 ,但结合公开信息可梳理以下关键点: 疫情集中性与传播速度2022年5月1日至3日,辽宁营口市鲅鱼圈区累计报告本土无症状感染者186例,其中177例为辽宁农业职业技术学院学生 ,显示疫情高度集中于该校 。
〖贰〗、辽宁一职校3天报告177名感染者,学校的管理存在哪些问题?问题没有做到每天严格落实疫情防控:在疫情的情况下我们学校应该做到“日报告 、零报告”制度,做到掌握我们每个教职员工所在地、身体状况、有无与病例接触的情况。如有变化 ,应该随时上报,并做好相关资料收集。
〖叁〗、022年5月3日根据辽宁省报告,营口本土感染病例186例 。其中无症状的感染病例在辽宁农业技术大学就有177例 ,于是便有很多同学爆出,虽然学校采取了封闭式的管理但是也只是个形式,就是不允许学生随意进出校园。但是老师和学校的一些教职员工却可以依然外出 ,这也可能就是导致学生在校被感染的原因。
〖肆〗 、辽宁一职校3天报告177名感染者,本轮疫情存在哪些传播链?现在各地高校的这种情况,还有就是聚集的办公或者是聚集场所的活动 。甚至是相关的公厕和食堂。这种地方都是很容易造成区域和社区传播的。要严格按照政府、医疗防控各部门的要求做好自我防护、家庭成员防护,不聚集 、不外出、不到中高风险地区 。